Droid Tesla

Sistema operativo
Android
Categoría
Simuladores
Desarrollador
Idioma
Inglés
Fecha de actualización
24 agosto 2019
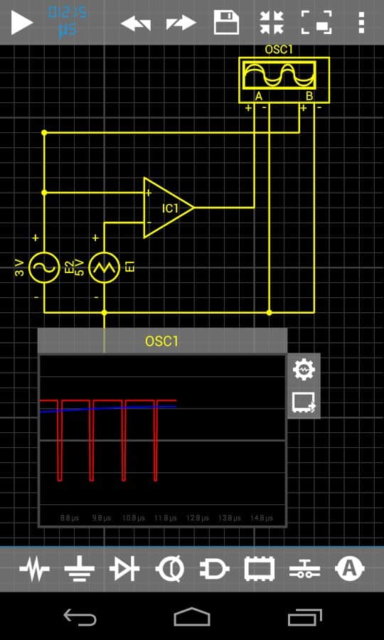
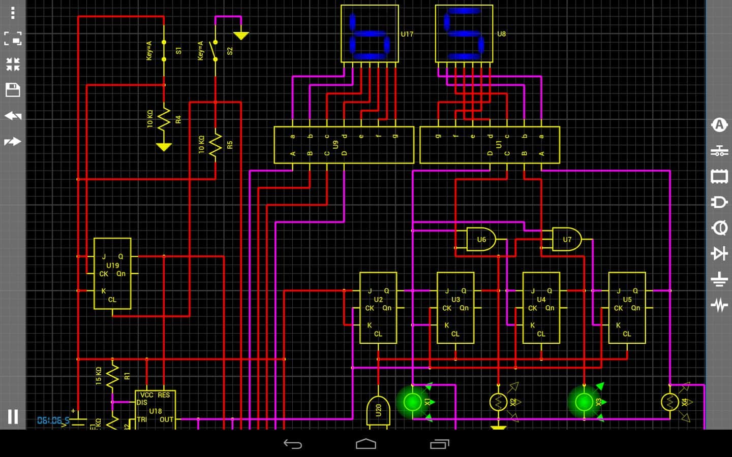
Droid Tesla – un magnífico simulador de circuitos eléctricos para dispositivos Android. Podrás simular diferentes dispositivos utilizados en circuitos integrados.
El simulador DroidTesla usa la ley de corrientes de Kirchhoff (KCL), forma una matriz de acuerdo con KCL. Utiliza métodos algebraicos, el algoritmo iterativo de Newton-Raphson, métodos de integración numérica, ofrece técnicas de integración trapezoidal y muchos otros métodos para modelar el dispositivo.
Para Android, es un simulador SPICE único en su clase. La apariencia del programa es tan cercana a lo que se puede ver en las interfaces tipo OrCAD en la PC.
DroidTesla imita:
- Resistor
- Capacitor
- Inductor
- Potenciómetro
- Bombilla
- Amplificador operacional ideal
- Transistor de unión bipolar (NPN PNP)
- MOSFET de canal N de agotamiento
- MOSFET de canal N de mejora
- MOSFET de canal P de agotamiento
- MOSFET de canal P de mejora
- JFET N y P
- Diodo PN
- Diodo LED PN
- Diodo Zener PN
- Fuente de corriente AC
- Fuente de corriente DC
- Fuente de voltaje AC
- Fuente de voltaje DC (batería)
- CCVS - fuente de voltaje controlada por corriente
- CCCS - fuente de corriente controlada por corriente
- VCVS - fuente de voltaje controlada por voltaje
- VCCS - fuente de corriente controlada por voltaje
- Fuente de voltaje de onda cuadrada
- Fuente de voltaje de onda triangular
- Amperímetro AC
- Amperímetro DC
- Voltímetro AC
- Voltímetro DC
- Osciloscopio de dos canales
- Interruptor SPST
- Interruptor SPDT
- Interruptor controlado por voltaje
- Interruptor controlado por corriente
- Y
- NAND
- O
- NOR
- NO
- EXCLUSIVO O
- EXCLUSIVO O NO
- Flip-flop JK
- Display de 7 segmentos
- Flip-flop D
- Relé
- IC 555
- Transformador
- Circuito de Graetz
Clasificación de la aplicación
Evaluación editorial
Evaluación de 1 usuarios
Requisitos a v6.0
- Versión del sistema operativo: Android 2.2+
- Internet: No es necesario
- Espacio libre requerido: 30 Mb
Descargar juegoDroid Tesla
v6.0 Pro
- Guarda tus proyectos en la nube, solo visibles para ti
Votos: 0
v5.0 Pro





















![[forgotten] How much is your life worth](https://pdacdn.com/photo/th_maxresdefault-1-_13.jpg)













Comentarios a Droid Tesla en Android
Para escribir comentarios,
por favor inicia sesión.